html dom css parsing


gradient title

title hover

filan css style

nav bar

final webpage

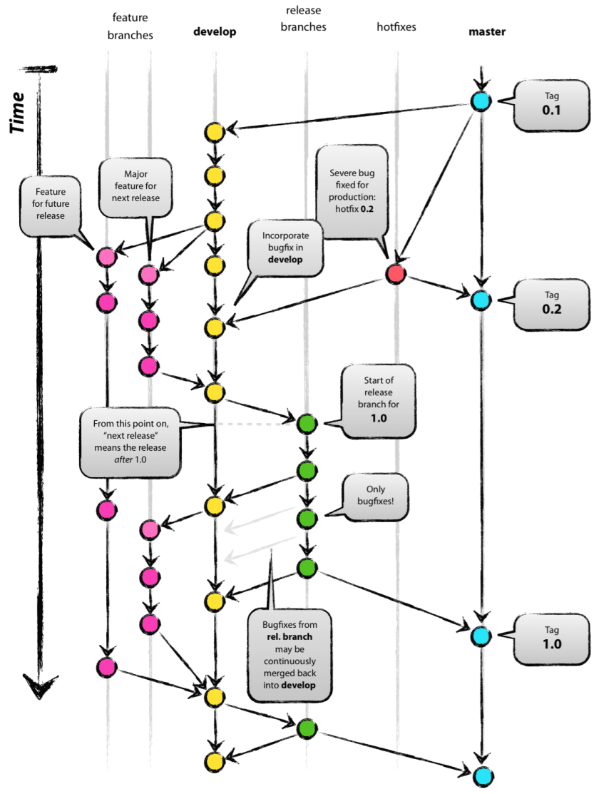
gitflow

trunkbased

fmerge_noff

tux.png

Modifié le: jeudi 11 janvier 2024, 14:24